湘西高新技术产业开发区调区扩区规划环境影响评价公众参与第一次公示-湘西高新技术产业开发区

湘西高新技术产业开发区调区扩区规划环境影响评价公众参与第一次公示

来源: 作者: 发布时间:2024-02-28 16:10:59 字体大小:

根据《环境影响评价公众参与办法》《生态环境部令第4号)和国家现行的相关规定,湘西高新技术产业开发区管理委员会已委托湖南中环领航环保科技有限公司承担本次规划环境影响评价工作,现按环境影响评价公众参与的相关规定进行第一次信息公示,欢迎任何单位或个人对本调区扩区规划的环保问题提出宝贵意见及建议。

一、规划概况

湘西高新区前身为湘西吉凤工业园,于2003年1月由湘西州人民政府以州政函〔2003〕13号文确定设立,2006年经省人民政府批准设立湘西吉凤经济开发区,2011年8月经湖南省人民政府同意更名为湖南湘西经济开发区,2019年2月获省政府批准为省级高新技术开发区,是湘西州委、州政府直接管理的省级高新技术产业开发区。根据湘西高新区根据“三区三线”的划定成果,拟对湘发改园区[2022]601号文范围(1137.85公顷)进行调区,根据湖南省发展和改革委员会《关于同意湘西高新技术产业开发区开展扩区前期工作的函》(湘发改函2023[81]号),本次规划环境影响评价主要针对本次调区扩区规划进行,拟调出面积667.8公顷,拟扩区范围335.03公顷,调区扩区后总面积805.08公顷。

二、建设单位名称及联系方式

建设单位:湘西高新技术产业开发区管理委员会

联系地址:湘西高新技术产业开发区武陵山大道5号

邮编:416000

联系人:周小彬

联系电话:18874389421

三、环境影响评价机构及联系方式

评价机构:湖南中环领航环保科技有限公司

联系地址:湖南省长沙市芙蓉区芙蓉中路二段80号

邮编:410005

联系人:张工

联系电话:0731-82200190

电子邮箱:471600079@qq.com

四、规划环境影响评价工作程序和主要工作内容

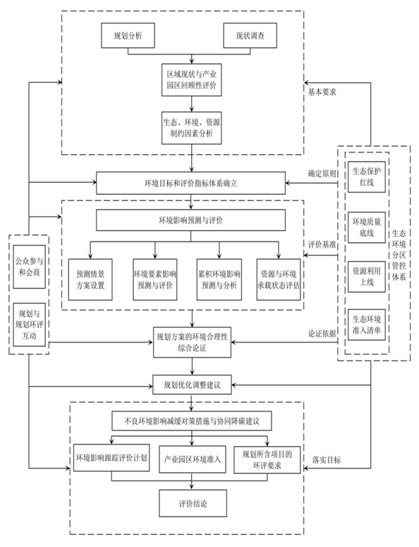
工作程序见下图:

工作内容:(1)对调区扩区规划进行分析;(2)识别主要环境影响、构建评价指标体系;(3)开展环境现状调查与评价;(4)进行规划环境影响预测与评价;(5)论证规划方案,提出优化调整建议;(6)提出不良环境影响减缓对策措施和协同降碳建议;(7)提出园区环境管理与环境准入要求及建议;(8)给出规划环境影响评价结论。

五、征求公众意见的主要事项

征求公众在环境保护方面对园区调区扩区规划的意见及建议。

六、公众提出意见的方式和途径

公示时间为自本公示发布之日起10个工作日。在本公告公示期间,如果公众对园区调区扩区规划在环境保护方面有任何疑问或建议,或者对该规划的环境影响评价有任何的建议,可下载并填写《建设项目环境影响评价公众意见表》,将您的意见或建议按上述联系方式反映给建设单位或环评单位,环评单位将在《规划环境影响报告书》中真实记录公众的意见和建议,供政府主管部门进行决策参考。

公众意见表的网络链接见生态环境部网站,可下载填写。(http://www.mee.gov.cn/xxgk2018/xxgk/xxgk01/201810/t20181024_665329.html)

湘西高新技术产业开发区管理委员会


相关文档:
扫一扫在手机打开
关闭 打印